Что нужно знать о Локальном модуле Честный знак
Локальный модуль Честный знак (ЛМ ЧЗ) : это программное обеспечение, которое позволяет производить проверку кодов маркировки на факт блокировки в оффлайн-режиме. Использование локального модуля в розничной торговле является обязательным с 1 марта 2025 года согласно постановления Правительства РФ от 21.11.2023 № 1944. О "Локальном модуле" на официальном сайте "Честный знак"
✅ Кассовая программа Nextmarket поддерживает работу с "Локальным модулем" и прошла проверку представителями "Честного знака" на соответствие техническим требованиям.
!!!info "Информация" Поддержка "Локального модуля" в Nextmarket реализована начиная с версии 6.7.0.2700 и новее.
!!! warning "Важно" С 1 июля 2025 года версии Локального модуля ниже 1.3.1 не поддерживаются со стороны серверов Честного знака.
Что из себя представляет "Локальный модуль"
Локальный модуль (ЛМ ЧЗ) - это специальная программа, которая должна быть установлена на компьютере в торговой точке. ЛМ работает с базой данных (СУБД), в которой содержатся коды маркировки, заблокированные ОГВ (органами государственной власти), например, по причине обнаружения некачественной продукции. ЛМ предоставляет программный интерфейс (API), через который кассовая программа получает данные из БД о кодах маркировки, которые не подлежат продаже.
Локальный модуль позволяет кассовой программе проверять коды маркировки на факт блокировки в тех случаях, когда не удалось провести проверку в режиме "онлайн", например, в торговой точке пропало соединение с интернетом.
Как работать с "Локальным модулем Честный знак"?
Взаимодействие пользователя с Локальным модулем ограничивается его установкой и настройкой интеграции с кассовой программой. Далее ЛМ ЧЗ работает без необходимости обслуживания, а обмен данными с ЛМ происходит из кассовой программы.
После того, как Локальный модуль установлен, необходимо выполнить интеграцию с кассовой программой и запустить инициализацию. Обычно инициализация ЛМ ЧЗ выполняется из кассового ПО, т.к. сам модуль не имеет никакого интерфейса. В Nextmarket инициализация модуля доступна в настройках программы.
В процессе инициализации Локальный модуль получает информацию с серверов Честного знака о конфигурации и выполняет синхронизацию базы данных.
В процессе работы ЛМ ЧЗ автоматически проводит синхронизацию и загружает в свою базу данных с сервера заблокированные коды маркировки.
!!!warning "Важно" Необходимо, чтобы Локальный модуль имел возможность проводить синхронизацию не реже, чем раз в 72 часа.
Системные требования для Локального модуля
Локальный модуль для Windows поддерживает следующие версии:
- 32-разрядные Windows: 10, 11
- 64-разрядные Windows: 7 SP1, 10, 11
Разрядность Локального модуля необходимо выбирать в соответствии с разрядностью ОС Windows, независимо от разрядности Nextmarket.
!!!warning "Важно!" ОС Windows 7 32-бит, Windows 8/8.1 (32, 64) официально не поддерживается!
Требования к аппаратному обеспечению:
- CPU – 4 ядра
- RAM – 4 Гб
- Объём ЛМ ЧЗ на диске в развёрнутом виде – 150 Мб
- Размер базы данных – дисковое пространство для хранения данных определяется текущим объёмом заблокированных сведений госорганами. (Рекомендуется не менее 1Гб свободного места для базы данных)
!!!info "Информация" Локальный модуль может быть запущен на операционных системах, отличных от Windows. Дистрибутивы для других ОС можно найти на официальном сайте "Честного знака"
Если кассовый компьютер не соответствует требованиям или его производительности недостаточно для работы Локального модуля, необходимо:
- провести апгрейд (улучшение) кассового компьютера
- заменить кассовый компьютер
- использовать отдельный компьютер для работы Локального модуля, который будет соединен с кассовым компьютером по локальной сети
Где скачать "Локальный модуль Честный знак"?
Скачать "Локальный модуль" можно по ссылкам:
Как происходит проверка кодов маркировки в кассовой программе Nextmarket
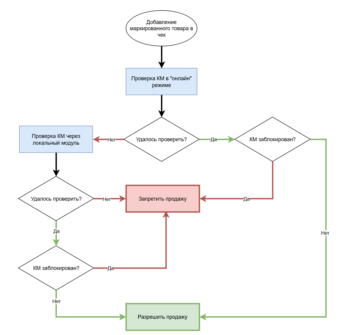
- В чек добавляется маркированный товар
- Nextmarket запрашивает код маркировки
- Происходит проверка кода маркировки в режиме "онлайн" 3.1. Если при "онлайн" проверке получен статус "КМ заблокирован" - продажа блокируется, проверка завершена 3.2. Если при "онлайн" проверке получен статус "КМ не заблокирован" - продажа разрешена, проверка завершена 3.3. Если в режиме "онлайн" не удалось проверить статус кода маркировки - переход к "оффлайн" проверке через "Локальный модуль"
- Проверка через "Локальный модуль" 4.1. Если через "Локальный модуль" получен статус "КМ заблокирован" - продажа блокируется, проверка завершена 4.2. Если в "Локальном модуле" нет информации о блокировке кода маркировки - продажа разрешена, проверка завершена 4.3. Если проверку через "Локальный модуль" не удалось выполнить - продажа блокируется, проверка завершена
Вопросы и ответы
Локальный модуль нужно установить на каждый кассовый компьютер или один на торговую точку?
Локальный модуль должен быть установлен один на торговую точку. Т.е. если в торговой точке несколько кассовых компьютеров, то Локальный модуль устанавливается на одном из компьютеров, который будет выполнять роль сервера, а остальные кассовые компьютеры должны быть настроены на взаимодействие с локальным модулем по локальной сети.
Может ли кассовый компьютер "зависать" из-за локального модуля
Если производительность кассового компьютера низкая или он не соответствует минимальным требованиям, то работа Локального модуля может приводить к заметному снижению производительности, в т.ч. к "зависанию" и "торможению" компьютера. Повышенная нагрузка может наблюдаться при первичной инициализации и при синхронизации база данных с сервером.
Нужен ли интернет для работы Локального модуля?
Локальный модуль подразумевает "оффлайн" режим проверки кодов маркировки и позволяет проверить коды без подключения к интернету. Интернет необходим для синхронизации данных с серверной базой данных, которая должна выполняться не реже 1 раза в 72 часа.
Где можно посмотреть версию и статус Локального модуля?
Статус и версию Локального модуля Честный знак можно посмотреть в кассовой программе Nextmarket:
- в меню главной формы нажмите Файл - Настройки
- перейдите в раздел "Законодательство"
- откройте вкладку "Маркировка (Честный знак)"
- нажмите кнопку
Статус модуля - в появившемся окне отобразится информация о Локальном модуле

Как происходит обновление Локального модуля?
Под "обновлением Локального модуля" подразумевается установка новой версии программы-модуля, а не обновление (синхронизация) данных в БД.
В Локальном модуле на текущий момент нет инструментов автоматического обновления. Для установки новой версии Локального модуля необходимо скачать новую версию и установить поверх существующей (начиная с версии 1.1), при этом данные в БД будут сохранены и повторная инициализация или настройка не потребуется.
Если версия локального модуля ниже 1.1 или установка обновления поверх существующей версии происходит с ошибками, необходимо:
- удалить существующую версия Локального модуля
- перезагрузить компьютер
- установить новую версию Локального модуля
- выполнить настройку интеграции с Локальным модулем
- выполнить инициализацию Локального модуля
Как происходит синхронизация (обновление данных) в Локальном модуле?
Обновление информация о заблокированных кодах маркировки (синхронизация базы данных) происходит автоматически и не требует вмешательства пользователя. Для загрузки актуальных данных необходимо, чтобы компьютер с Локальным модулем был подключен к интернету.
Будет ли работать Локальный модуль на Windows 8/8.1?
Операционные системы Windows версией 7 32-бит и 8/8.1 (32, 64 бит) официально не поддерживаются Локальным модулем Честный знак. Но в ряде случаев установка на эти версии ОС проходит успешно и Локальным модуль работает штатно.
Что делать, если при инициализации "Локального модуля" возникает ошибки 5040
Если в процессе инициализации "Локального модуля" появляется сообщение об ошибке с кодом 5040, попробуйте следующее:
- удалите "Локальный модуль"
- установите "Локальный модуль" еще раз
- попробуйте произвести инициализацию
Если это не помогает:
- убедитесь, что ваш компьютер соответствует системным требованиям "Локального модуля"
- обратитесь в техническую поддержку "Честный знак" для получения подробной информации о причинах возникновения ошибки